Penulis Topik: DDS STEREO CODER  (Dibaca 50584 kali)

0 Anggota dan 1 Pengunjung sedang melihat topik ini.

Offline isurG_

  • Isurganteng
  • Administrator
  • Hero Member
  • ********
  • Tulisan: 2683
  • Keseharianku Melawan Waktu
    • Keseharianku Melawan Waktu
Re:DDS STEREO CODER
« Jawab #15 pada: September 19, 2012, 08:57:00 PM »
jaminan mpx lebih besar ato kecilnya cross talk ato audio lebih besar atau bagaimana yang bagus ?

fb : isurg
ig : isurg_ , isurganteng
yb : isurcocc
tw : isurg
web : tukangsapu.net, aditama.net, elektronika.web.id

Offline abdulgani

  • Moderator
  • Hero Member
  • ********
  • Tulisan: 982
    • PLL FM STEREO
Re:DDS STEREO CODER
« Jawab #16 pada: September 19, 2012, 10:19:25 PM »
CROSSTALK sekecil mungkin...OUTPUT MPX sebesar mungkin...gitu BOSS

 8) 8) 8) top1 top1 top1 ;D

Offline ario

  • Sr. Member
  • ******
  • Tulisan: 289
Re:DDS STEREO CODER
« Jawab #17 pada: September 20, 2012, 11:16:14 PM »
Nunggu yg lebih bagus lagi.. piss1

Offline abdulgani

  • Moderator
  • Hero Member
  • ********
  • Tulisan: 982
    • PLL FM STEREO
Re:DDS STEREO CODER
« Jawab #18 pada: September 21, 2012, 10:25:59 AM »
PENGUKURAN PHASA YANG ANEH



BIASANYA SEPERTI INI


 corong1 cari1 beri1 8) beri1 cari1 corong1

Offline abdulgani

  • Moderator
  • Hero Member
  • ********
  • Tulisan: 982
    • PLL FM STEREO
Re:DDS STEREO CODER
« Jawab #19 pada: September 21, 2012, 05:47:33 PM »
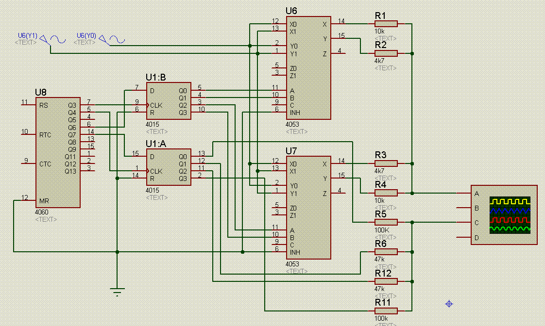
DDS STEREO CODER 4015







SEPARASI CHANAL 73,9dB

Offline purwanto-amm

  • Administrator
  • Hero Member
  • ********
  • Tulisan: 1066
  • Nikola Tesla
    • purwanto-apriana
Re:DDS STEREO CODER
« Jawab #20 pada: September 22, 2012, 09:33:11 PM »
PENGUKURAN PHASA YANG ANEH



BIASANYA SEPERTI INI


 corong1 cari1 beri1 8) beri1 cari1 corong1

mun ges jadi cobi toong ku osciloscop asli ... pasti lewih mantapzzzz
Kontak INBOX ke FB
facebook.com/purwanto.apriana

BLOG
purwanto1987.wordpress.com

Offline abdulgani

  • Moderator
  • Hero Member
  • ********
  • Tulisan: 982
    • PLL FM STEREO
Re:DDS STEREO CODER
« Jawab #21 pada: September 24, 2012, 11:44:02 AM »
PHASA YANG ANEH BUKAN SEKEDAR LURUS TAPI BESINGGUNGAN


SIAPA YANG BISA MENJELASKAN

 cari1 cari1 ide1 cari1 cari1

Offline purwanto-amm

  • Administrator
  • Hero Member
  • ********
  • Tulisan: 1066
  • Nikola Tesla
    • purwanto-apriana
Re:DDS STEREO CODER
« Jawab #22 pada: September 24, 2012, 12:12:31 PM »
PHASA YANG ANEH BUKAN SEKEDAR LURUS TAPI BESINGGUNGAN


SIAPA YANG BISA MENJELASKAN

 cari1 cari1 ide1 cari1 cari1

berarti pemisahan L dan R nya nyaris sempurna ..... .. .. . .
Kontak INBOX ke FB
facebook.com/purwanto.apriana

BLOG
purwanto1987.wordpress.com

Offline abdulgani

  • Moderator
  • Hero Member
  • ********
  • Tulisan: 982
    • PLL FM STEREO
Re:DDS STEREO CODER
« Jawab #23 pada: September 24, 2012, 03:47:02 PM »
 ;D ;D top1 top1 8) top1 top1 ;D ;D

Offline abdulgani

  • Moderator
  • Hero Member
  • ********
  • Tulisan: 982
    • PLL FM STEREO
Re:DDS STEREO CODER
« Jawab #24 pada: September 28, 2012, 09:22:44 PM »
DDS STEREO CODER ATTINY2313




OUTPUT 2Vpp


CROSSTALK ?? ?? ??

 cari1 ::) kalkulasi1 ::) cari1

Offline zmcpy

  • Sr. Member
  • ******
  • Tulisan: 299
  • A-Z
    • iseng-iseng
Re:DDS STEREO CODER
« Jawab #25 pada: September 29, 2012, 01:41:26 PM »
[spoiler]
Alhamdulillah MPX5 selesai di TEST kamis,13 September 2012, dengan hasil MEMUASKAN



 ;D top1 top1 8) top1 top1 ;D
[/spoiler]

saya pengen bikin yg ini kang pasti hasilnya lebih  top1 top1 top1 ,,,,hehe, boleh dong share layoutnya  8) 8) 8) malu1 malu1 nunggu1 nunggu1

Offline abdulgani

  • Moderator
  • Hero Member
  • ********
  • Tulisan: 982
    • PLL FM STEREO
Re:DDS STEREO CODER
« Jawab #26 pada: September 29, 2012, 08:35:22 PM »
APAL WAE KANG CPY MAH...NEH ATTINY2313 SAMA 4051


CROSSTALK NYA GIMANA NIH KAYA BEGINI


PHASA NYA KAYA GINI...

 corong1 corong1 corong1 ide1 ide1

Offline abdulgani

  • Moderator
  • Hero Member
  • ********
  • Tulisan: 982
    • PLL FM STEREO
Re:DDS STEREO CODER
« Jawab #27 pada: September 29, 2012, 08:56:58 PM »
PCB SUDAH JADI



 hallo1 hallo1 hallo1 hallo1 hallo1

Offline zmcpy

  • Sr. Member
  • ******
  • Tulisan: 299
  • A-Z
    • iseng-iseng
Re:DDS STEREO CODER
« Jawab #28 pada: September 29, 2012, 11:02:12 PM »
bagus CROSSTALK nya kang misah pisan,,,apa memang harus begitu?

Offline abdulgani

  • Moderator
  • Hero Member
  • ********
  • Tulisan: 982
    • PLL FM STEREO
Re:DDS STEREO CODER
« Jawab #29 pada: November 01, 2012, 10:02:23 PM »
DDS STEREO CODER PIC16F628 + RDS MOD