Penulis Topik: stereo coder pake 455 kristal  (Dibaca 23499 kali)

0 Anggota dan 1 Pengunjung sedang melihat topik ini.

Offline ndroe

  • Hero Member
  • ********
  • Tulisan: 1137
  • beginer banget
stereo coder pake 455 kristal
« pada: Juni 28, 2010, 11:02:54 AM »
buat teman teman yang kesulitan dapet kristal 38khz, 4.864Mhz bisa pake alternatif neh encoder...

dah pernah saya coba lumayan bagus tapi kristalnya gampang putus/mati

moga bermanfaat

cekidot...http://picasaweb.google.com/102927400852408637232/455KhzStereoCoder#
88,1 ..FM Ra' Ajeg

Offline purwanto-amm

  • Administrator
  • Hero Member
  • ********
  • Tulisan: 1066
  • Nikola Tesla
    • purwanto-apriana
Re:stereo coder pake 455 kristal
« Jawab #1 pada: Juni 28, 2010, 11:10:22 AM »
Ta bantu Tampilin yah
Kontak INBOX ke FB
facebook.com/purwanto.apriana

BLOG
purwanto1987.wordpress.com

Offline ndroe

  • Hero Member
  • ********
  • Tulisan: 1137
  • beginer banget
Re:stereo coder pake 455 kristal
« Jawab #2 pada: Juni 28, 2010, 11:21:42 AM »
suwun maning cak pur.... ;D
88,1 ..FM Ra' Ajeg

Offline Machmud

  • Moderator
  • Hero Member
  • ********
  • Tulisan: 1254
Re:stereo coder pake 455 kristal
« Jawab #3 pada: Juni 28, 2010, 12:17:47 PM »
Padahal lebih bagus 4018 dibanding 4017, orang lain bilang tak umum bila pakai 4017

Offline ndroe

  • Hero Member
  • ********
  • Tulisan: 1137
  • beginer banget
Re:stereo coder pake 455 kristal
« Jawab #4 pada: Juni 28, 2010, 12:23:00 PM »
dapet skemanya pake yang begituan pak.. ;D.....sekedar info 4066 bisa juga diganti pake 4016
88,1 ..FM Ra' Ajeg

Offline Machmud

  • Moderator
  • Hero Member
  • ********
  • Tulisan: 1254
Re:stereo coder pake 455 kristal
« Jawab #5 pada: Juni 28, 2010, 12:24:36 PM »
Jaman dulu.... schematik yang saya punya adalah SPI, tetapi ada kendala
dengan kristallnya yang susah dipasaran, sekitar tahun 2002 sd 2004 sy pakai kristal 455Khz
untuk dikawinkan dengan stereo SPI tsb dan gambarnya seperti dibawah ini

Offline adib ali a

  • Sr. Member
  • ******
  • Tulisan: 282
Re:stereo coder pake 455 kristal
« Jawab #6 pada: Juni 28, 2010, 12:37:42 PM »
Ni hasilnya Gimana pak machmud,,mohon di jelaskan..
thanks

Offline ndroe

  • Hero Member
  • ********
  • Tulisan: 1137
  • beginer banget
Re:stereo coder pake 455 kristal
« Jawab #7 pada: Juni 28, 2010, 12:44:27 PM »
wah emang pak macmud..inofasi tiada henti.....salut pak...ijin nyedot ya pak?????
spi saya dah kelar pak tp blom di coba...kemaren ada teman lirik2 gitu sptnya minta dibuatin...karna kristal 4,864 saya cuma satu rencana mau saya buatin pake 455khz aja
88,1 ..FM Ra' Ajeg

Offline Machmud

  • Moderator
  • Hero Member
  • ********
  • Tulisan: 1254
Re:stereo coder pake 455 kristal
« Jawab #8 pada: Juni 28, 2010, 12:51:58 PM »
Hasil tak jauh beda dengan kristal 4.864Mhz dengan perbedaan :
  • Pakai kristall 4.864Mhz nilai output kristal hampir pas (4.864Mhz) sehingga toleransi output 19Khz +/- 5khz
  • Pakai ceramic filter 455 atau 456 output kristal bisa dari 450 sd 458 Kzh sehingga di 19Khz sekitar +/- 250Khz, sehingga mutar variabel capasitor tsb kalau ada diukur dengan counter biar pas 456KHz / 19Khz, pas mutar variable capasitor tsb harus dilihat menyala tidaknya di radio digital (disarankan pakai counter biar akurat)

Offline Machmud

  • Moderator
  • Hero Member
  • ********
  • Tulisan: 1254
Re:stereo coder pake 455 kristal
« Jawab #9 pada: Juni 29, 2010, 11:12:54 AM »
Ta bantu Tampilin yah

Koreksi sedikit setelah hasil percobaan

Offline ndroe

  • Hero Member
  • ********
  • Tulisan: 1137
  • beginer banget
Re:stereo coder pake 455 kristal
« Jawab #10 pada: Juni 29, 2010, 01:13:54 PM »
mantap pak....enaknya kalau punya frekuensi konter bisa ngetes osilatornya.....harga frek. counter brapa ya pak yang murah?... :)
88,1 ..FM Ra' Ajeg

Offline adib ali a

  • Sr. Member
  • ******
  • Tulisan: 282
Re:stereo coder pake 455 kristal
« Jawab #11 pada: Juni 29, 2010, 02:09:46 PM »
Di silang  maksudnya boleh tidak di pakai gitu Pak???

Offline ndroe

  • Hero Member
  • ********
  • Tulisan: 1137
  • beginer banget
Re:stereo coder pake 455 kristal
« Jawab #12 pada: Juni 29, 2010, 02:17:47 PM »
diganti mas...jadi trimer sama kapasitor 220 pf diganti pake 56pf
88,1 ..FM Ra' Ajeg

Offline Machmud

  • Moderator
  • Hero Member
  • ********
  • Tulisan: 1254
Re:stereo coder pake 455 kristal
« Jawab #13 pada: Juni 29, 2010, 06:01:46 PM »
Usahakan kristal yang dipakai 456Khz, ada jualan kok banyak lagi biar pas
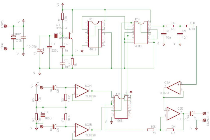
Urutannya seperti ini
Output kristal dari BC547 (ya BC548) ---> 456Khz
4017 pembagi 6, ( yang saya pakai 4018 pembagi 6 juga) 456/6 = 76Khz
76khz dibagi dua oleh 4013 (saya pakai 4027) hasilnya 38 (2bh yang masuk ke 4066) dan
juga dibagi 2 lagi oleh 4013--- > 19khz (yang masuk ke TL072

Saya coba kristall 455KHz dengan capasitor 56pf menunjukan angka 454.995,
mungkin yang pas 55pf koma sekian, sbb waktu saya coba 47pf ow.... jadi 910Khz alias 455Khz X 2 atau
saya pakai menurut schema 220pf + 33pf hasilnya yang 455Khz jadi 451Khz

Usahakan 456Khz biar pas jangan yang 455Khz
455Khz/6/2/2 = 19.958Khz.. ya bisa menyalakan indikator stereo radio digital

Offline purwanto-amm

  • Administrator
  • Hero Member
  • ********
  • Tulisan: 1066
  • Nikola Tesla
    • purwanto-apriana
Re:stereo coder pake 455 kristal
« Jawab #14 pada: Juni 29, 2010, 07:46:55 PM »
455Khz, 456Khz itu kristal ato filter kramik . . . . ? ? ?
Kontak INBOX ke FB
facebook.com/purwanto.apriana

BLOG
purwanto1987.wordpress.com