Penulis Topik: Intercom via jala-2 listrik  (Dibaca 30859 kali)

0 Anggota dan 1 Pengunjung sedang melihat topik ini.

Offline Sinur

  • Hero Member
  • ********
  • Tulisan: 582
  • Elektronik , untuk kehidupan yg lebih baik.
    • Dokumentasi eksperiment
Intercom via jala-2 listrik
« pada: Juni 29, 2011, 09:01:21 PM »
Woro - woro yg punya skema intercom via kabel listik PLN di share dong ....   cari1
persiapan menyambut puasa , pengen yg beda jgn narik kawat lagi.. corong1 corong1 corong1
trimsss
Kutip
                                                " Practise Makes Perfect "

Offline satriopcm

  • Jr. Member
  • **
  • Tulisan: 81
  • jual komponen knjngin donk websitepcm.blogspot.com
    • jual komponen kunjungin donk websitepcm.blogspot.com
Re:Intercom via jala-2 listrik
« Jawab #1 pada: Juni 30, 2011, 01:33:02 PM »
emang ada >>?? mau donk...  ide1
jual komponen kunujngin donk websitepcm.blogspot.com

Offline dzafoe

  • Full Member
  • ****
  • Tulisan: 136
    • http://dzafoe-elektronik.blogspot.com/
Re:Intercom via jala-2 listrik
« Jawab #2 pada: Juni 30, 2011, 01:57:08 PM »
emang ada >>?? mau donk...  ide1
ada satrio, dulu pernah beli merk vodap***e diglodog 4 chanel harganya sekitar 450ribuan sepasang

Offline Ayon

  • Full Member
  • ****
  • Tulisan: 108
Re:Intercom via jala-2 listrik
« Jawab #3 pada: Juni 30, 2011, 02:01:37 PM »


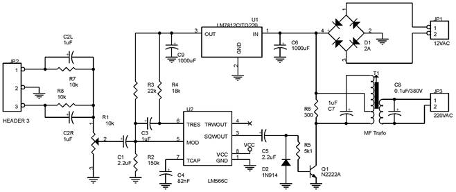
Saya nemu ini.....

Offline satriopcm

  • Jr. Member
  • **
  • Tulisan: 81
  • jual komponen knjngin donk websitepcm.blogspot.com
    • jual komponen kunjungin donk websitepcm.blogspot.com
Re:Intercom via jala-2 listrik
« Jawab #4 pada: Juni 30, 2011, 02:01:53 PM »
masi ada bang sekarang... jadi gak pake kabel ribet lagi ya...
jual komponen kunujngin donk websitepcm.blogspot.com

Offline dzafoe

  • Full Member
  • ****
  • Tulisan: 136
    • http://dzafoe-elektronik.blogspot.com/
Re:Intercom via jala-2 listrik
« Jawab #5 pada: Juni 30, 2011, 02:19:01 PM »


Saya nemu ini.....

pernah mau research rangkaian ini IC susah nyarinya LM565 TX dan LM566 RX

masi ada bang sekarang... jadi gak pake kabel ribet lagi ya...
masih banyak diglodog..yoi bro

Offline satriopcm

  • Jr. Member
  • **
  • Tulisan: 81
  • jual komponen knjngin donk websitepcm.blogspot.com
    • jual komponen kunjungin donk websitepcm.blogspot.com
Re:Intercom via jala-2 listrik
« Jawab #6 pada: Juli 01, 2011, 12:43:31 PM »
ntar ah klo ada yang mesen..,, dagh dapet info ini  ide1 ide1 ide1
jual komponen kunujngin donk websitepcm.blogspot.com

Offline M Febriansyah

  • Full Member
  • ****
  • Tulisan: 173
  • SINTESA IKAN LAPER 3
Re:Intercom via jala-2 listrik
« Jawab #7 pada: Juli 07, 2011, 08:21:55 PM »
emang ada >>?? mau donk...  ide1

Makanya satrio jangan main didepok aja, sekali-sekali main ke glodok....tinggal naik KRL doank hehehe
Jum'at besok (8 Juli 2011) Program Matrixnya diambil yach... hallo1
IKAN LAPER
PENDIDIKAN PELATIHAN PENYIAR & REPORTER

Offline Adit Lsai

  • Full Member
  • ****
  • Tulisan: 132
  • HIDUP ADALAH PERJUANGAN TANPA HENTI
Re:Intercom via jala-2 listrik
« Jawab #8 pada: Juli 29, 2011, 07:20:12 AM »
Majalah elektron edisi lawas ada tuh, blm ktemu dmana ku simpan.
Om, kan praktis pakai ht aja?
Agama Akan Menuntun Kita Jadi Manusia Mulia

Offline M Febriansyah

  • Full Member
  • ****
  • Tulisan: 173
  • SINTESA IKAN LAPER 3
Re:Intercom via jala-2 listrik
« Jawab #9 pada: Juli 29, 2011, 08:52:42 PM »
Majalah elektron edisi lawas ada tuh, blm ktemu dmana ku simpan.
Om, kan praktis pakai ht aja?

Klo pake HT repot....batrai mesti diganti dan daya jangkau tergantung RFnya, ada noise lg....klo intercom dgn jala-jala listrik data atau suara dikirim lewat jala-jala PLN. Selama dalam NCB data atau suara nggak hilang....ghitu Mas
IKAN LAPER
PENDIDIKAN PELATIHAN PENYIAR & REPORTER

Offline Niel

  • Sr. Member
  • ******
  • Tulisan: 413
Re:Intercom via jala-2 listrik
« Jawab #10 pada: Juli 29, 2011, 09:24:20 PM »
Baru tahu ada yang cara kerjanya yg beginian, biasanya yg dimanfaatin dari PLN  hanya tiangnya buat cantolin kawat emailnya. Jaraknya berapa jauh bisa pake yg beginian.

Offline satriopcm

  • Jr. Member
  • **
  • Tulisan: 81
  • jual komponen knjngin donk websitepcm.blogspot.com
    • jual komponen kunjungin donk websitepcm.blogspot.com
Re:Intercom via jala-2 listrik
« Jawab #11 pada: Juli 31, 2011, 12:52:47 AM »
belom sempet niy om,,, sibuk hehehe  :-\ :-\ :-\
jual komponen kunujngin donk websitepcm.blogspot.com

Offline M Febriansyah

  • Full Member
  • ****
  • Tulisan: 173
  • SINTESA IKAN LAPER 3
Re:Intercom via jala-2 listrik
« Jawab #12 pada: Agustus 01, 2011, 09:49:20 PM »
Baru tahu ada yang cara kerjanya yg beginian, biasanya yg dimanfaatin dari PLN  hanya tiangnya buat cantolin kawat emailnya. Jaraknya berapa jauh bisa pake yg beginian.

Teknologinya udah lama...baru-baru ini aja diulas kembali.....sekarang yang terbarunya udah ada LAN melalui jala-jala listrik...Jadi jika ingin main jarigan tinggal colok aja nggak usah narik-narik kabel lagi.
Kalo ditanya jarak mungkin ini kelemahannya...Prinsip PLC ini (POWER LINE COMMUNICATION) hehehe hampir sama dgn PLC ini (PROGRAMMABLE LOGIC CONTROL)...PLC yg pertama biasanya anak TELKOM yg tahu, klo PLC yg kedua biasanya anak-anak ELEKTRO (KONTROL, ELEKTRONIKA dan sejenisnya)...karna dikirim lewat jala-jala listrik berarti jika jala-jalanya sudah berbeda KWHnya (contoh antara rumah 1 ke rumah 2 ), maka biasanya datanya tidak valid (terjadi noise).
IKAN LAPER
PENDIDIKAN PELATIHAN PENYIAR & REPORTER

Offline Adit Lsai

  • Full Member
  • ****
  • Tulisan: 132
  • HIDUP ADALAH PERJUANGAN TANPA HENTI
Re:Intercom via jala-2 listrik
« Jawab #13 pada: Agustus 02, 2011, 10:37:32 PM »
Iya setau saya ide komunikasi via jaringan listrik ini sudah ada dr thn 1980an.  ayooo para senior kita bahas masalah ini hingga tuntas n bisa di realisasikan anggota KHE.
Agama Akan Menuntun Kita Jadi Manusia Mulia

Offline satriopcm

  • Jr. Member
  • **
  • Tulisan: 81
  • jual komponen knjngin donk websitepcm.blogspot.com
    • jual komponen kunjungin donk websitepcm.blogspot.com
Re:Intercom via jala-2 listrik
« Jawab #14 pada: Agustus 06, 2011, 11:08:55 PM »
mantab  ide1 ide1 ide1
jual komponen kunujngin donk websitepcm.blogspot.com